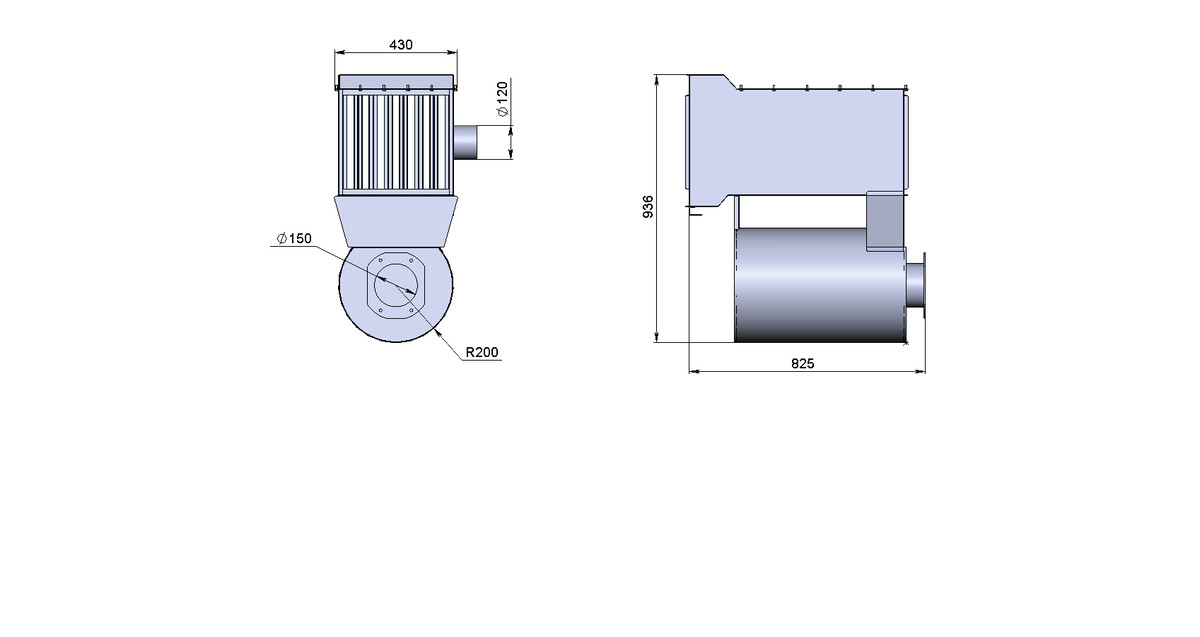
Heating Unit Pt-110 for Polar GSH-W20

Delivery: shipping companies, customer pickup

Payment: bank payment, cash payment

Get a price

 

Description

“Aerokomplekt” has launched serial production of heating units (heat exchangers) Pt-110.

Heating unit Pt-110 is compatible with both domestic and imported models, particularly GSH-W20. Considering its configuration and performance, heating unit Pt-110 is absolutely identical to the original Finnish heating unit.

Main advantages of heating unit Pt-110:

  • minimal prices and delivery terms;
  • reliability;
  • long operating lifespan;
  • resistance to high temperatures.
Создание и поддержка сайта - ООО «Регион центр». www.sait-region.ru